使用しているバックエンドにどのランタイムが最適でしょうか?一般的なセットアップのための意思決定ガイドです。
assistant-ui の実装には、適切なランタイムの選択は重要です。このガイドは特定のニーズに基づいて選択肢を検討するのに役立ちます。
assistant-ui 入門 : ランタイム – ランタイムの選択
作成 : Masashi Okumura (@classcat.com)
更新日時 : 04/04/2026
作成日時 : 03/20/2026
バージョン : assistant-ui@0.0.87, assistant-ui@0.0.84
* 本記事は assistant-ui.com/docs の以下のページを参考にしています :
* サンプルコードの動作確認はしておりますが、必要な場合には適宜、追加改変しています。
◆ お問合せ : 下記までお願いします。
- クラスキャット セールス・インフォメーション
- sales-info@classcat.com
- ClassCatJP
assistant-ui 入門 : ランタイム – ランタイムの選択
使用しているバックエンドにどのランタイムが最適でしょうか?一般的なセットアップのための意思決定ガイドです。
assistant-ui の実装には、適切なランタイムの選択は重要です。このガイドは特定のニーズに基づいて選択肢を検討するのに役立ちます。
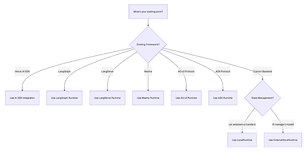
迅速な決定木

コアランタイム
これらは assistant-ui を駆動する基礎的なランタイムです :
- LocalRuntime – assistant-ui はチャットの状態を内部的に管理します。任意のバックエンドに対応する単純なアダプタパターンです。
- ExternalStoreRuntime – 状態を制御します。Redux, Zustand, または既存の状態管理に最適です。
事前構築済みの統合
ポピュラーなフレームワーク向けに、コアランタイム上に構築された、簡単に使える統合を提供しています :
- Vercel AI SDK – useChat フック用 – すべての主要なプロバイダーとのストリーミング
- データ・ストリーム・プロトコル – データストリームプロトコル標準を使用したカスタムバックエンド向け
- LangGraph – LangChain のグラフ・フレームワークによる複雑なエージェントワークフロー向け
- LangServe – LangServe を使用して配備された LangChain アプリケーション向け
- Mastra – Mastra エコシステムによるワークフロー・オーケストレーション向け
- AG-UI プロトコル : AG-UI (Agent-User Interaction) プロトコルを実装するバックエンド向け
- A2A プロトコル : AI エージェント間の Agent-to-Agent プロトコル通信向け
ランタイム・アーキテクチャの理解
事前構築済み統合の仕組み
事前構築済み統合(AI SDK、LangGraph 等)は、分離したランタイムタイプではありません。コアランタイム上に構築された便利なラッパーです :
- AI SDK 統合 → ストリーミングアダプターを使用して LocalRuntime 上に構築
- LangGraph ランタイム → グラフ実行アダプターを使用して LocalRuntime 上に構築
- LangServe ランタイム → LangServe クライアントアダプターを使用して LocalRuntime 上に構築
- Mastra ランタイム → ワークフローアダプターを使用して LocalRuntime 上に構築
- AG-UI ランタイム → AG-UI プロトコルアダプターを使用して LocalRuntime 上に構築
- A2A ランタイム → Agent-to-Agent プロトコルアダプターを使用して LocalRuntime 上に構築
つまり、LocalRuntime のすべてのメリット(自動状態管理、組み込み機能)を、特定のフレームワーク向けの設定なしで利用できます。
事前構築済み vs コアランタイムの使い分け
◇ 次のような場合には事前構築済み統合を使用します :
- 既にそのフレームワークを使用している場合
- できる限り迅速なセットアップを望む場合
- 統合がニーズを満たしている場合
◇ 次のような場合にはコアランタイムを使用します :
- カスタムバックエンドがある場合
- 統合では公開されていない機能を必要とする場合
- 実装への完全な制御を望む場合
ℹ️ 後でより詳細な制御が必要になった場合には、事前構築済み統合機能を、カスタム LocalRuntime または ExternalStoreRuntime 実装にいつでも置き換えることができます。
一般的な実装パターン
Vercel AI SDK with ストリーミング
import { useChatRuntime } from "@assistant-ui/react-ai-sdk";
export function MyAssistant() {
const runtime = useChatRuntime();
return (
<AssistantRuntimeProvider runtime={runtime}>
<Thread />
</AssistantRuntimeProvider>
);
}
カスタムバックエンド with LocalRuntime
import { useLocalRuntime } from "@assistant-ui/react";
const runtime = useLocalRuntime({
async run({ messages, abortSignal }) {
const response = await fetch("/api/chat", {
method: "POST",
headers: { "Content-Type": "application/json" },
body: JSON.stringify({ messages }),
signal: abortSignal,
});
return response.json();
},
});
Redux 統合 with ExternalStoreRuntim
import { useExternalStoreRuntime } from "@assistant-ui/react";
const messages = useSelector(selectMessages);
const dispatch = useDispatch();
const runtime = useExternalStoreRuntime({
messages,
onNew: async (message) => {
dispatch(addUserMessage(message));
const response = await api.chat(message);
dispatch(addAssistantMessage(response));
},
setMessages: (messages) => dispatch(setMessages(messages)),
onEdit: async (message) => dispatch(editMessage(message)),
onReload: async (parentId) => dispatch(reloadMessage(parentId)),
});
例
実装例を探求しましょう :
- AI SDK v6 サンプル – Vercel AI SDK with useChatRuntime
- External Store サンプル – ExternalStoreRuntime with カスタム状態
- Assistant Cloud サンプル – マルチスレッド with クラウド永続性
- LangGraph サンプル – エージェントワークフロー
以上
